帐号
注册
密码
登录
关闭
安全选项
找回密码
记住我
我的中心
登录或注册新用户,开通自己的个人中心
HIFI168首页
快速搜索
帖子标题
作者
版块
发烧论坛
»
交易论坛
»
硬件交易
»
浅谈恒流二极管与恒流三极管的应用
发烧专区
HiFi乐趣
音乐唱片
器材用家专区
在线试听
交易论坛
硬件交易
软件交易
返回列表
查看:
1208
|
回复:
0
浅谈恒流二极管与恒流三极管的应用
[复制链接]
查看:
1208
|
回复:
0
发送短消息
UID
133677
精华
0
mysuma001@hotmail.com
305089678
查看公共资料
搜索主题
搜索帖子
sumasemi
北京苏玛科信科技发展有限公司
组别
论坛发烧友
生日
帖子
11
积分
11
性别
注册时间
2009-03-08
sumasemi
论坛发烧友
1
#
字体大小:
t
T
发表于
2009-03-18 13:55
|
只看楼主
恒流二极管与恒流三极管的应用
恒流二极管和恒流三极管是近年来问世的半导体恒流器件,而恒流三极管又是在恒流二极管的基础上发展而成的。它们都能在很宽的电压范围内输出恒定的电流,并具有很高的动态阻抗。由于它们的恒流性能好、价格较低、使用简便,因此目前已被广泛用于恒流源、稳压源、放大器以及电子仪器的保护电路中。
一、
恒流二极管的性能特点
恒流二极管(
CRD
)属于两端结型场效应恒流器件。其电路符号和伏安特性如图一所示。恒流二极管在正向工作时存在一个恒流区,在此区域内
IH
不随
VI
而变化;其反向工作特性则与普通二极管的正向特性有相似之处。恒流二极管的外形与
3DG6
型晶体管相似,但它只有两个引线,靠近管壳突起的引线为正极。
恒流二极管的主要参数有:恒定电流(
IH
),起始电压(
VS
),正向击穿电压(
V(BO)
),动态阻抗(
ZH
),电流温度系数(α
T
)。其恒定电流一般为
0.2
~
6mA
。起始电压表示管子进入恒流区所需要的最小电压。恒流二极管的正向击穿电压通常为
30
~
100V
。动态阻抗的定义是工作电压变化量与恒定电流值变化量之比,对恒流管的要求是
ZH
愈大愈好,当
IH
较小时
ZH
可达数兆欧,
IH
较大时
ZH
降至数百千欧。电流温度系数由下式确定:
α
T=[(
△
IH/IH)/
△
T]*100%
式中的△
IH
、△
T
分别代表恒定电流的变化量与温度变化量。需要指出,恒流二极管的α
T
可以为正值,也可以是负值,视
IH
值而定。一般讲,当
IH
<
0.6mA
时,α
T
>
0
;当
IH
>
0.6mA
时,α
T
<
0
。因此,
IH
<
0.6mA
的恒流管具有正的电流温度系数,
IH
>
0.6mA
的管子则具有负的电流温度系数。假如某些管子的
IH
值略低于
0.6mA
,那么其α
T
值伴随
IH
的变化既可为正,又可为负,通常就用绝对值表示。α
T
的单位是%/℃。
恒流二极管在零偏置下的结电容近似为
10pF
,进人恒流区后降至
3
~
5pF
,其频率响应大致为
0
~
500kHz
。当工作频率过高时,由于结电容的容抗迅速减小,动态阻抗就降低,导致恒流特性变差。
常用的国产恒流二极管有
2DH
系列,它分为
2DH0
、
2DH00
、
2DH100
、
2DH000
四个子系列。
二、但流三极管的性能特点
恒流三极管是继恒流二极管之后开发出的三端半导体恒流器件。前已述及,恒流二极管只能提供固定值的恒定电流,外界无法改变;而恒流三极管增加了一个控制端,能在一定范围内对恒定电流进行连续调节,调节范围为
0.08
~
7.00mA
,视具体管子型号而定,这就给用户带来了方便。
恒流三极管的电路符号、典型接法和如图二所示。与普通晶闸管(
SCR
)相似,它也有三个电极:阳极(
A
),阴极(
K
),控制极(
G
)。在电路中
A
极接正电压,
K
极接可调电阻
RK
,
G
极接
RK
的另一端。由图二(
b
)可见,当
RK=0
时,
G-K
极间短路,恒流三极管就变成了恒流二极管,此时输出电流为最大,有关系式:
IO=IHmax
,
接入
RK
之后,
IH
就减小,并且
RK
越大,
IH
越小。因此,调节
RK
就能获得连续变化的恒定电流。
国产
3DH
系列恒流三极管包含
3DH1
~
3DH15
(金属壳封装)
15
种型号。
三、检测恒流二极管的方法
检测恒流二极管的电路如图三所示。
E
是可调直流电源,向恒流二极管提供工作电压
VI
。用直流毫安表测量恒定电流
IH
,同时用一块直流电压表监测工作电压
VI
。当
VI
从
Vs
一直上升到
V(BO)
时,
IH
应保持恒定。电路中的
RL
为负载电阻。
实际测量一只
2DH04C
型恒流二极管,其标称恒定电流
IH==0.4mA
,正向击穿电压
V(BO)=70V
。采用如图三所示电路,由
HT-1714C
型直流稳压电源代替
E
,提供
0
~
30V
的工作电压。将两块
500
型万用表分别拨到直流
1mA
挡和
2.5V
(或
10V
、
50V
挡),测量
IH
与
VI
值。
RL
选用
10k
欧电位器。首先把
RL
调至零欧,然后改变
E
值,可测得其特性参数。
从实测数据可以得到,当
VI
≥
1.5V
时管子进人恒流区,
IH=0.34
~
0.36mA
,因此该管子的起始电压
VS=1.5V
。当
VI=1.5
~
15V
时,
IH
恒定不变;当
VI=1.5
~
30V
时,
IH
最多只增加
0.02mA
,变化率小于
5.9
%。
然后将
RL
从零欧调至
10k
欧,重复上述试验。在
VI=1.5
~
30V
的范围内,
IH=0.34
±
0.03mA
,变化率△
IH/IH
<
8.9
%。由此证明被测恒流二极管的恒流特性良好,在满足
RL<<ZH
之条件下,
IH
基本不随负载而变化。
测量时需注意以下事项:
(1)
测量恒流二极管时极性不得接反,否则起不到恒流作用,并且还容易烧毁管子。
(2)
由恒流二极管组成电路时,必须使
RL<<ZH
,否则恒流特性无法保证。
(3)
恒流二极管的正向击穿电压
V(BO)
一般为
30
~
100V
。利用兆欧表与直流电压表能够测量
V(BO)
值。具体方法是将恒流二极管的正、负极分别接兆欧表的
E
、
L
接线柱。然后按额定转速摇动兆欧表的手柄,使恒流二极管处于正向软击穿状态,借助于直流电压表即可读出
V(BO)
值。兆欧表的输出电压虽然可达几百至几千伏,但其内阻很高,因此输出电流很小,不会损坏管子。一旦被测管子正向击穿,兆欧表的输出电压就被钳位于击穿电压上。用此法实测上例中的
ZDH04C
,
V(BO)=72V
,比规定值(
70V
)略高一点。测量时管子极性亦不得接反。
四、恒流管的应用技巧
1
、扩展电流或电压的方法
(
1
)利用并联法扩流、串联法升压
使用一只恒流二极管只能提供几毫安的恒定电流,若将几只恒流管并联使用,则可以扩大输出电流。例如
2DH5C
型恒流管的
IH=5mA
,两只管子并联后为
10mA
,电流扩展了一倍。需要指出,将几只恒流二极管并联使用时,恒流源的起始电压等于这些管子中的最大值,而正向击穿电压则等于这些管子中的最小值。此外,在扩展电流的同时,恒流源的动态阻抗将变小。
利用串联法可以提升电压。例如,将几只性能相同的恒流二极管串联使用,可将耐压值提高到
100V
以上。假如每只管子的恒流值不等,那末恒流值较小的管子将首先进人恒流状态。必要时可给
IH
值较小的管子并联一只分流电阻,使各管子同时进人恒流状态。
(
2
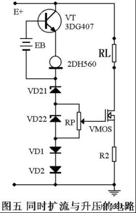
)利用晶体管、场效应管进行扩流及升压
扩流及升压电路分别如图四(
a
)、(
b
)所示。
图四是由晶体管
JE9013
和恒流二极管构成的扩流电路。设恒流管的恒定电流为
IH
;
JE9013
的共发射极电流放大系数为
hFE
,扩展后的恒流值由下式确定:
IH ‘=(hFE +1)IH
≈
hFE IH
由结型场效应管
3DJ6
与恒流二极管组成的升压电路如图四(
b
)所示。
R1
、
R2
均为偏置电阻,阻值应取几十兆欧。令恒流二极管的正向击穿电压为
V(BO)
,结型场效应管的漏
--
源极击穿电压为
V1
,则恒流源的耐压值
V2=V(BO)
+
V1
图片1.jpg
(, 下载次数:25)
jpg
(2009/3/18 13:55:24 上传)
图片2.jpg
(, 下载次数:11)
jpg
(2009/3/18 13:55:24 上传)
图片3.jpg
(, 下载次数:10)
jpg
(2009/3/18 13:55:24 上传)
图片4.jpg
(, 下载次数:9)
jpg
(2009/3/18 13:55:24 上传)
图片5.jpg
(, 下载次数:11)
jpg
(2009/3/18 13:55:24 上传)
分享
转发
电 话: 86 010 89655255,52781449
Q Q: 305089678
地 址: 北京市海淀区中关村大街28-1号
TOP
上一主题
|
下一主题
返回列表
高级编辑器
B
Color
Image
Link
Quote
Code
Smilies
默认表情
你需要登录后才可以发帖
登录
|
注册
发表回复
查看背景广告
隐藏
发新主题
发烧专区
HiFi乐趣
音乐唱片
器材用家专区
在线试听
交易论坛
硬件交易
软件交易
浏览过的版块
HiFi乐趣
音乐唱片
TOP
设置头像
个人资料
更改密码
用户组
收藏夹
积分