发烧论坛

注册

 

发新话题 回复该主题

醉在春风中——DIY仿高文功放 [复制链接]

查看: 15051|回复: 52
11#

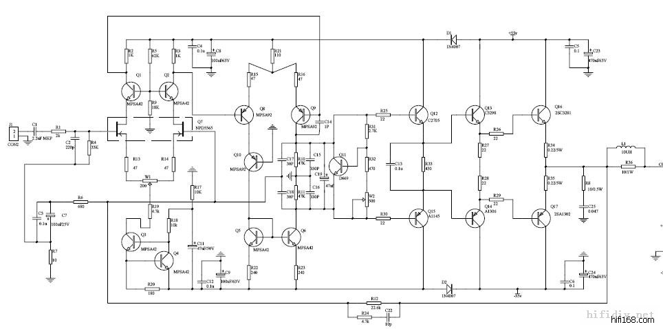
龙兄,电路如下:
G.jpg (, 下载次数:11)

jpg(2009/4/26 14:22:51 上传)

G.jpg

老夫老矣!!
TOP
12#

本后级的工作点:输入级2mA,电压级4.5mA,达一5mA,达二30mA,末级200mA。
由于接线在散热器中穿孔而过,一向喜欢大电流的我也不敢贸然……
老夫老矣!!
TOP
13#

拼音就是mao
TOP
14#

机箱一起仿就更漂亮啦
TOP
15#

本后的声音一如我所估计——
1、优秀的布局(没有大面积铺地,线距宽)使高频无尽地延伸,解晰力高。
2、非互补结构保留了部分偶次谐波,声音顺耳,象美女般讨好人。
3、强势的电源供应,使音乐背景非常宁静,细节丰富,瞬态也不错。
4、由于不敢上大电流,负反馈电解隔直,以及非并联大管等缘故,
播放大动态节目时,低频控制力比我的大甲略逊!在其他时候竟与我的大甲差别不大?!
老夫老矣!!
TOP
16#

几点体会——
电路是基础,元件是基础,工艺是基础,
全机必须任何环节都不能有恶声的东西,包括线材、端子等,这也是基础,
全机必须高度重视电源,否则一切也枉然,这无疑也是基础,
此后,影响重播效果的当数电容和电容的搭配了,这是经验,
最后一个必须校正的是布局,以及抑制谐振,这是提高班的课程。
老夫老矣!!
TOP
17#

仿外壳工程大哪,
这个坛子的DX太注重外表了,
呵呵!
老夫老矣!!
TOP
18#

原帖由 卖油翁1 于 2009-4-26 14:19:00 发表
呵呵,李兄好!!冇字是如何打出来的?

系写的.
TOP
19#

冇字=拼音:mao
哈哈.广东西江流域\广西东南部地区一带都喜欢说:冇有.......嘿嘿
最后编辑钱在烧 最后编辑于 2009-04-26 14:47:18
退烧也是一种平衡.....
TOP
20#

好,顶一下!
欢迎访问淘宝店:http://store.taobao.com/shop/view_shop-842906440f6f98c0679d50b162e7a065.htm
TOP
发新话题 回复该主题