发烧论坛

注册

 

返回列表 «1718192021222324» / 43
发新话题 回复该主题

300B845胆机摩机直播(中期验收意见P33) [复制链接]

查看: 196770|回复: 423
201#

KICK哥原来是个动手派。强!
TOP
202#

如果用几百欧几秒钟就充满电了,并向845供电了,845的保护小了,但可限流,都有其作用。
TOP
203#

大一点,可以用拆下来的电阻,几百欧的电阻还得另外找,用多大的?
拆下来的最小的电阻是10欧,然后就是2.2K。
TOP
204#

原帖由 shotchen 于 2012-4-11 13:32:00 发表
KICK哥原来是个动手派。强!

不是我动手的啦!朋友帮焊的,不过,我感觉不久之后我就可以自己动手了,其中一个比较难换的元件,是我自己换的。
TOP
205#

回复 203# kick 的帖子

这个要实验一下,因为刚开机时845灯丝未热,845基本没有电流,电阻值小很快高压己加满,这时继电器延供电己没意义,但随着灯丝加热电流开始流动并加大,刚才充上的电压又会急剧下降,电阻作限流作用,这时会一值维持在半电压半电流状,要模拟电子管整流的电压上升曲线,这个电阻阻值是关键,但很难做到电压完美上升。那种方法对845管子有利呢?我也没研究过。
TOP
206#

有空麻烦找资料研究下,不懂,找也不知道方向。

既然继电器的触点很重要,在做好保护工作的前提下,是不是换个过硬的继电器?

二极管D1,一直没有注意,看来也有好的选择。

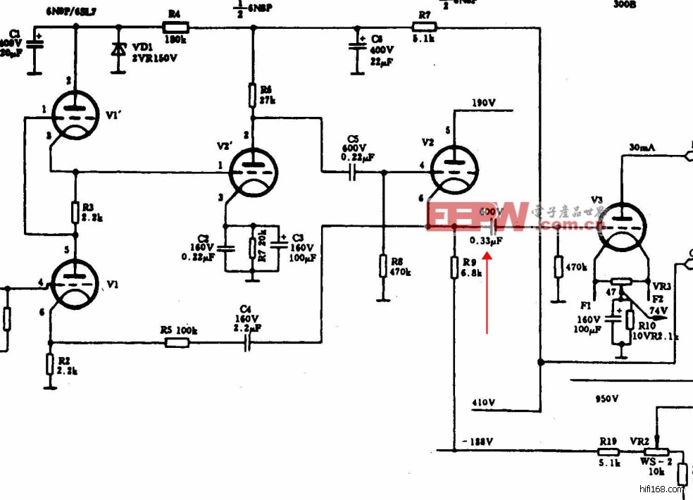
第二轮摩机拟了21个项目,包含D1(图纸标的2VR150V)。
发现C1的电容不能加大,大了声音厚实,但高音变差。
最后编辑kick 最后编辑于 2012-04-11 16:43:04
TOP
207#

D1是个稳压二极管,要知到稳压的值。继电器要求触点间耐压在1000V以上,不然易拉弧打火。
TOP
208#

回复 206# kick 的帖子

发现C1的电容不能加大,大了声音厚实,但高音变差。
我都说过用战神可以比一般电容小一半,一般的耦合电容0.1U足够了。
TOP
209#

C1,原机的是450v22u。

300B牛上面的电容是.33,JS建议瓷管,如果能减小容量,并且位置十分重要,可以考虑银箔,但似乎奢侈了。
C6当时应该上银箔哦,不好改了。
我不知道耦合的含义,但从老的电路图看,300B上的电容,





有点类似图中的


想过把连接方式改成这个图一样,但不敢。
最后编辑kick 最后编辑于 2012-04-11 17:09:03
TOP
210#

我把C1和C5记错了,查一下V3的输入阻抗,一般都会大于100K以上吧,如果在100K以上那么它的输入电容0.1U就够了(指的是下面的图线),到底那个推动牛是不是真的?用了推动牛又在上面用电容藕合,到底是什么线路啊?是否它的推动牛高频不理想用电容去补!用仪器看一下频响就知了,这样补高频相位会与牛有冲突的啊(通俗的说电容速度比牛快),难道你说的高频失真在此?断开这个回路听听。
耦合是指两个或两个以上的电路元件或电网络的输入与输出之间存在紧密配合与相互影响,并通过相互作用从一侧向另一侧传输能量的现象。也就是说上一级信号通过它传到下一级。交连电容也是这个意思
最后编辑南海十三郎 最后编辑于 2012-04-11 18:40:03
TOP
发新话题 回复该主题