发烧论坛

注册

 

返回列表 «345678910» / 12
发新话题 回复该主题

举足轻重的器材接地 [复制链接]

查看: 31791|回复: 116
61#

对接地问题给大家一点个人意见

音响接地能改变声音,原理就是要一个稳定的公共零参考电位给音响器材作为信号的标准参考电位,让整个系统在同一个参考电位里工作,音响接地的意义在于地线是有少量电流流过,和传统保护接地的地线是没有电流流过的不同。如果是玩单点接地,一定要在系统的最上源里接地,就是音源里,由音源开始统一系统信号的工作电位,如果系统是全平衡系统,那就直接在CD机里落地线,其他的浮起,如果是走RCA,那就所有系统除音源外地线浮起,机壳在走单点连接CD机地线位落地。前级落地原理是不对的,受大多数人认同只是香港杂志不可考证原理的推广。地线之所以要拉专线,是因为独立的地线,一般来说电位会比公式地线电位低点,当有杂信时信号是会流向低电位的地方,所以专线地线更容易导走音响系统里的杂信号。走RCA时玩单点接地,要注意一点是有些器材机壳的接地是和电源线的地线有电阻值的。
TOP
62#

原帖由  于 2012-12-25 22:00:00 发表简单些吧,cd机、后级不接地,前级单点接地效果最好,很多厂家也是如此设计的,要注意更换电源线时绝缘公插接地头。关于机壳接地本人感觉效果不明显,至于音箱接地是西湖新款喇叭的特色,此种接地目的应是对静电的处理。
请教音箱接地的做法?我是合并机电源线单点接地,然后用水管引地线接CD机和合并机机壳,底噪有下降,比较正面的,但合并机是分体电源的,它的壳一接地就差了,我用的是一点然后多星做法!
体会身体内在的天籁之声!这是终极的发烧!
TOP
63#

原帖由 不学有术 于 2012-12-28 20:37:00 发表
大家可以理解为两个意思,一是一般的电器接地的意义,另一层是音响“接地”技术的问题。第二个更复杂,实际工作中变数很多,甚至专著也不能全面涵盖。一次碰到很诡异的问题,虽然解决但本人水平有限也不能解释的很清楚,还需不断请教,详情在:
http://www.pt80.com/thread-398116-1-1.html

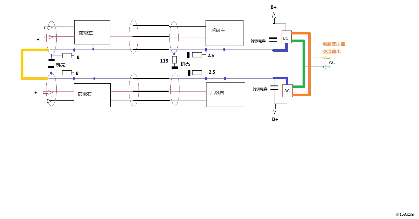
花了点时间认真读了兄的http://www.pt80.com/thread-398116-1-1.html,不知有没有理解错,用“晕到死”的图画功能画了个图,用图画功能画图是件很痛苦的事情。如果图没错的话,我有个大胆假设,诡异的问题可能就出在后级的整流电路上。
TOP
64#

回复 59# 南海十三郎 的帖子

兄不愧是搞录音的,谢谢对听音方法的无偿分享(本来应该用“指导”这个词,但觉得太生疏了),记下,以后勤加练习。以前是没什么前辈指导,听音方法都是自己悟出来的,相信很多烧友也是这样。由于以前比较懒,懒得将咸菜之类的换来换去,一般都是听一段时间,记住那个感觉,然后再换,进行对比,这样只能分别大致的声音取向,细微的声音细节当然就很难记住。
TOP
65#

回复 60# likui8869 的帖子

分析得很详尽啊,谢谢!我想再补充下,就算有的音响系统由于各个设备之间配合,电源线地线接在一点形成回路之后不会相互干扰产生哼声,但是,还是不要把电源线地线全部接在一点上。因为电源地通过信号线地线、电源线地线形成回路时,除了有可能产生工频干扰电流,形成交流哼声之外,音频信号还同时经过信号线负端和电源线地线传给下一级,产生跟复杂的电流流动,这应该是影响声音的重要因素。当然,前面南海兄说了,具体情况还要看器材的电源线地线是否与电路地连接或连接的情况
TOP
66#

音响的魅力之一
理论与实践往往产生很大的背离。
以闲为自在,将寿补蹉跎。
TOP
67#

回复 66# 白了头一夜间 的帖子

先预祝各位同学元旦快乐,心想事成-----这就包含一切了。
音响的更大的魅力是充满未知数。
TOP
68#

回复 63# szlghyj 的帖子

看了这张令我想起我最近做的一台功放,我是采用双电源牛,两声道独立整流供电,输入输出完全独立,信号地互相不连通,也就是双单声道结构,但装在一个机壳里,机壳接就非常考究,如果在左、右信号端接壳,两声道地位就相通了,再通过信号线与音源连接〈音源的输出两声道地一般是互通的,用输出牛除外〉那就形成了信号线地位环路了(其实现在大部份单功放音响连接都存在这个问题),后来反复试验发觉用电容接壳效果很好,最后用了一只丹麦战神油浸电容从其中一个声道地位接壳,信号线地位的分离对声音的提升很明显,玩双单声道结构的优点就在于此。
TOP
69#

首先向各位如此拥有接地技术的大侠们致敬!
不懂技术,只谈感受。
以前自感设备不错,ARC胆机套装,声音表现还属优秀,没太关注“一点接地”。
一日兴趣一试(CD断开,R5前级一点接地),惊诧不已:
高频更圆柔了、中低频量感明显增加了、声音扩展又边缘更清晰了;
现场感、层次感很明白地跃然耳底眼前!
一听而就,欲罢不能了。感觉应无安全问题,感受到好声音,是最重要的,实际的。
TOP
70#

丢字句-------后级也是断开。
TOP
发新话题 回复该主题