发烧论坛

注册

 

发新话题 回复该主题

美国PBN AUDIO 音箱介绍 [复制链接]

查看: 22263|回复: 33
1#






一,Hadley Center
三分频设计,高音:Dynaudio T330D,中音:6寸纸盆,低音:双10寸。
HadleyCC.jpg (, 下载次数:0)

jpg(2016/2/3 16:12:59 上传)

HadleyCC.jpg

HadleyCC3views.jpg (, 下载次数:0)

jpg(2016/2/3 16:12:59 上传)

HadleyCC3views.jpg

最后编辑北京飞韵美 最后编辑于 2016-06-17 19:39:38
分享 转发
www.fymhifi.com
TOP
2#

二:Hadley
  • Frequency response  27 Hz to 22kHz +/- 3dB
  • Crossover points 200HZ and 3 kHz @ 24dB Octave
  • Impedance Nominal 4 Ohms (Min 3 Ohm Max 9 Ohm)
  • Power Handling 300W
  • Size: 44.5 H x 20.5 D x 16.25 W
  • Weight: 238 Lbs
  • Finish: Custom order (Finishes Charts)
HadleyPair.jpg (, 下载次数:0)

jpg(2016/2/3 16:16:28 上传)

HadleyPair.jpg

HadleyDrivers.jpg (, 下载次数:0)

jpg(2016/2/3 16:16:28 上传)

HadleyDrivers.jpg

HadleyElectronics.jpg (, 下载次数:0)

jpg(2016/2/3 16:16:28 上传)

HadleyElectronics.jpg

www.fymhifi.com
TOP
3#

三:Pennywise Series
pennywise.jpg (, 下载次数:0)

jpg(2016/2/3 16:21:08 上传)

pennywise.jpg

PennywiseChart.jpg (, 下载次数:0)

jpg(2016/2/3 16:21:08 上传)

PennywiseChart.jpg

splvsfreq.jpg (, 下载次数:0)

jpg(2016/2/3 16:21:08 上传)

splvsfreq.jpg

www.fymhifi.com
TOP
4#

四:B471
1scanspeakb741.jpg (, 下载次数:0)

jpg(2016/2/3 16:24:01 上传)

1scanspeakb741.jpg

3scanspeakb741.gif (, 下载次数:0)

gif(2016/2/3 16:24:01 上传)

3scanspeakb741.gif

4scanspeakb741.gif (, 下载次数:0)

gif(2016/2/3 16:24:01 上传)

4scanspeakb741.gif

5scanspeakb741.gif (, 下载次数:0)

gif(2016/2/3 16:24:01 上传)

5scanspeakb741.gif

6scanspeakb741.gif (, 下载次数:0)

gif(2016/2/3 16:24:01 上传)

6scanspeakb741.gif

www.fymhifi.com
TOP
5#

五:XmaX
PBN.XmaX.cover2.jpg (, 下载次数:0)

jpg(2016/2/3 16:27:47 上传)

PBN.XmaX.cover2.jpg

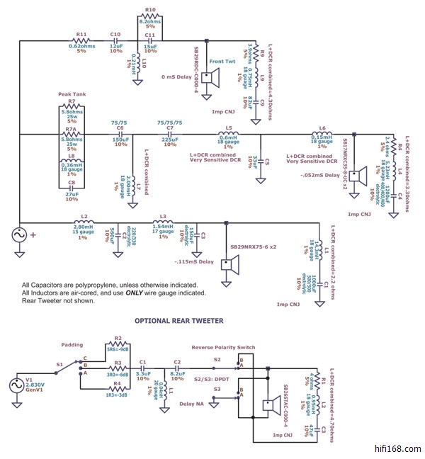
XmaXschematics2.jpg (, 下载次数:0)

jpg(2016/2/3 16:27:47 上传)

XmaXschematics2.jpg

XmaXcharts2.jpg (, 下载次数:0)

jpg(2016/2/3 16:27:47 上传)

XmaXcharts2.jpg

www.fymhifi.com
TOP
6#

六:Dayton Audio Xenia
  • Low-Frequency: 6 x 7” (Triple Compound) (Dayton Audio ES180Ti-8)
  • Mid-Frequency: 2 x 5” (Dayton Audio ES140Ti-8)
  • High-Frequency: 1x1” (Dayton Audio ES25Nd-4)
  • Sensitivity: 87dB/2.83V/1M
  • Crossover points: 200 Hz and 2kHz @ 24/dB Oct LR
  • Impedance: nominal 4 Ohms (Min. 2.6 Ohms, Max. 8 Ohms)
  • Dimensions: 13.5”W x 14.5”D x 48.5”H
  • Weight: 122 lbs

XeniaGraphic1.jpg (, 下载次数:0)

jpg(2016/2/3 16:31:23 上传)

XeniaGraphic1.jpg

XeniaFRNT.BCK.jpg (, 下载次数:0)

jpg(2016/2/3 16:31:23 上传)

XeniaFRNT.BCK.jpg

XeniaSchematics.jpg (, 下载次数:0)

jpg(2016/2/3 16:31:23 上传)

XeniaSchematics.jpg

XeniaDimDrawings.jpg (, 下载次数:0)

jpg(2016/2/3 16:31:23 上传)

XeniaDimDrawings.jpg

XeniaCharts.jpg (, 下载次数:0)

jpg(2016/2/3 16:31:23 上传)

XeniaCharts.jpg

www.fymhifi.com
TOP
7#

七:SPC-2中置
  • Dimensions (HxWxD): 10.5" x 29" x 14"
  • Weight: 70 lbs
  • Frequency range: 40 - 30k Hz ± 1.5 dB
  • Finish: Custom order (Finishes Charts)C

spc-2.jpg (, 下载次数:0)

jpg(2016/2/3 16:37:08 上传)

spc-2.jpg

www.fymhifi.com
TOP
8#

八:Mini MonitorTECHNICAL FEATURES
  • One 5.25” coated pulp cone mid-woofer with extremley smooth frequency response and one 1” tweeter
  • Internal custom-made crossover
  • Optional custom-made stand available
SPECIFICATIONS
  • Dimensions (HxWxD): 14 x 10 x 11
  • Weight : 25 lbs each
  • Finish: Custom order (Finishes Charts)
mini-monitor2.jpg (, 下载次数:0)

jpg(2016/2/3 16:39:26 上传)

mini-monitor2.jpg

www.fymhifi.com
TOP
9#

九:Monitor M2TECHNICAL FEATURES
  • One 7” Vifa™ coated pulp cone mid-woofer with extremely smooth frequency response and one 1” SB Acoustics™ tweeter
  • Internal custom-made crossover
  • Choice of fine real-wood veneers or piano lacquer finish
  • Optional custom-made stand available
SPECIFICATIONS
  • Dimensions (HxWxD): 18" x 12" x 13"
  • Weight: 35 lbs each
  • Finish: Custom order (Finishes Charts)
monitorm2.jpg (, 下载次数:0)

jpg(2016/2/3 16:41:06 上传)

monitorm2.jpg

www.fymhifi.com
TOP
10#

全英文?看不懂啊!
TOP
发新话题 回复该主题