原帖由 wxs 于 2010-9-24 9:57:00 发表 不含电源部分4个管子。 |
我在音响DIY论坛里看见有模拟计算这个线路的,正好有工作点。供参考。


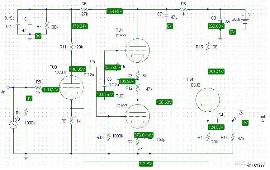
第一级是共阴放大,用半个ECC82。第二级是一个ECC83作SRPP(变形电路)。第三级是E88CC作阴极输出。三种常用管都用了,而且是充分利用了三个管的优点。整个线路的开环放大倍数较高,环路反馈是比较大的。有三对耦合,没有阴极电容。百度上CAT SL1关键字搜索一下,可以找到HK的阿明玩这个机器的心得。我以前在90年代中期的杂志上看过阿明玩他另外两个前极的心得,最后他还是入手CAT SL1,主要是看中了音色和HIFI比较均衡。