帐号
注册
密码
登录
关闭
安全选项
找回密码
记住我
我的中心
登录或注册新用户,开通自己的个人中心
HIFI168首页
快速搜索
帖子标题
作者
版块
发烧论坛
»
发烧专区
»
HiFi乐趣
»
关于胆机机内线屏蔽处理方式的请教
发烧专区
HiFi乐趣
音乐唱片
器材用家专区
在线试听
交易论坛
硬件交易
软件交易
返回列表
查看:
3722
|
回复:
11
关于胆机机内线屏蔽处理方式的请教
[复制链接]
查看:
3722
|
回复:
11
发送短消息
UID
70424
精华
48
查看公共资料
搜索主题
搜索帖子
kick
kick
组别
论坛博士后
生日
19720110
帖子
11007
积分
13388
性别
注册时间
2002-06-09
kick
论坛博士后
1
#
字体大小:
t
T
发表于
2012-11-20 21:37
|
显示全部
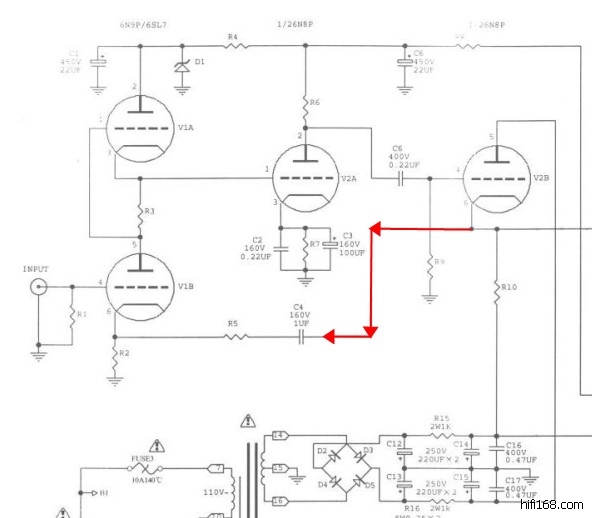
目前在大音量下,高频有类似啸叫的声音,同音乐节奏一致。
怀疑的可能性为:
1、负反馈电路线太长了,干扰引起高频振荡。
2、负反馈电容性能下降。
针对第2种情况可以通过换电容解决,但换上的电容也可能因为温度影响而性能迅速下降,且不好摆放至其它地方,声音也不如目前在用电容。
111.JPG
(77.24 K)
2012/11/20 21:37:11
如果是第一种情况,怎样对此线路的机内线进行屏蔽处理?
分享
转发
TOP
发送短消息
UID
70424
精华
48
查看公共资料
搜索主题
搜索帖子
kick
kick
组别
论坛博士后
生日
19720110
帖子
11007
积分
13388
性别
注册时间
2002-06-09
kick
论坛博士后
2
#
字体大小:
t
T
发表于
2012-11-20 23:24
|
显示全部
负反馈电容有没有关系?
否则就可能是推动牛,那就相当麻烦了。
如果推动牛没有问题,就是前级电子管不对了。
TOP
发送短消息
UID
70424
精华
48
查看公共资料
搜索主题
搜索帖子
kick
kick
组别
论坛博士后
生日
19720110
帖子
11007
积分
13388
性别
注册时间
2002-06-09
kick
论坛博士后
3
#
字体大小:
t
T
发表于
2012-11-21 09:55
|
显示全部
后级没有电位器,负反馈线路不能接地哦。R2接地不良?
TOP
发送短消息
UID
70424
精华
48
查看公共资料
搜索主题
搜索帖子
kick
kick
组别
论坛博士后
生日
19720110
帖子
11007
积分
13388
性别
注册时间
2002-06-09
kick
论坛博士后
4
#
字体大小:
t
T
发表于
2012-11-21 11:03
|
显示全部
明白了,谢谢!我改变了原机的布线。
TOP
发送短消息
UID
70424
精华
48
查看公共资料
搜索主题
搜索帖子
kick
kick
组别
论坛博士后
生日
19720110
帖子
11007
积分
13388
性别
注册时间
2002-06-09
kick
论坛博士后
5
#
字体大小:
t
T
发表于
2012-11-21 14:18
|
显示全部
我用的单支JENSEN线,老贵的,出现问题原因还要仔细检查、测试,知道方向就好处理些。
TOP
发送短消息
UID
70424
精华
48
查看公共资料
搜索主题
搜索帖子
kick
kick
组别
论坛博士后
生日
19720110
帖子
11007
积分
13388
性别
注册时间
2002-06-09
kick
论坛博士后
6
#
字体大小:
t
T
发表于
2012-11-21 17:21
|
显示全部
这是单端线路。
从各位朋友的分析看,应该还是从负反馈线路开始查,谢谢!
推动牛是新的,应该没有问题。
最近的调整好像方向弄反了,我的取向是平衡,现在有点偏厚暖。
TOP
上一主题
|
下一主题
返回列表
高级编辑器
B
Color
Image
Link
Quote
Code
Smilies
默认表情
你需要登录后才可以发帖
登录
|
注册
发表回复
查看背景广告
隐藏
发新主题
发烧专区
HiFi乐趣
音乐唱片
器材用家专区
在线试听
交易论坛
硬件交易
软件交易
浏览过的版块
音乐唱片
TOP
设置头像
个人资料
更改密码
用户组
收藏夹
积分