发烧论坛

注册

 

发新话题 回复该主题

【我为论坛作贡献】晶体管后级功放经典电路图集 [复制链接]

查看: 31082|回复: 58
41#

回复:【我为论坛作贡献】晶体管后级功放经典电路图集

能确保图对么,毕竟专家是少数俄,还要有些制作应注意的细节。。。
TOP
42#

回复: 【我为论坛作贡献】晶体管后级功放经典电路图集

老外超简洁7W功放
简洁的7W功放.jpg (, 下载次数:389)

jpg(2007/12/7 12:35:38 上传)

简洁的7W功放.jpg

sewa-inside.jpg (, 下载次数:307)

jpg(2007/12/7 12:35:38 上传)

sewa-inside.jpg

sewa-front_thumb.jpg (, 下载次数:188)

jpg(2007/12/7 12:35:38 上传)

sewa-front_thumb.jpg

老夫老矣!!
TOP
43#

回复: 【我为论坛作贡献】晶体管后级功放经典电路图集

KA30se功放电路
ka30se.gif (, 下载次数:308)

gif(2007/12/7 12:45:30 上传)

ka30se.gif

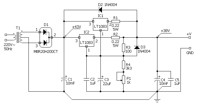
ps-regulator-.gif (, 下载次数:361)

gif(2007/12/7 12:45:30 上传)

ps-regulator-.gif

pcb.jpg (, 下载次数:290)

jpg(2007/12/7 12:45:30 上传)

pcb.jpg

老夫老矣!!
TOP
44#

回复: 【我为论坛作贡献】晶体管后级功放经典电路图集



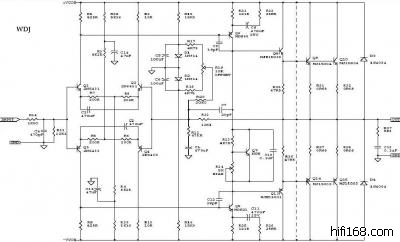
Explendid amplifier
symasym4.gif (, 下载次数:299)

gif(2007/12/7 13:28:24 上传)

symasym4.gif

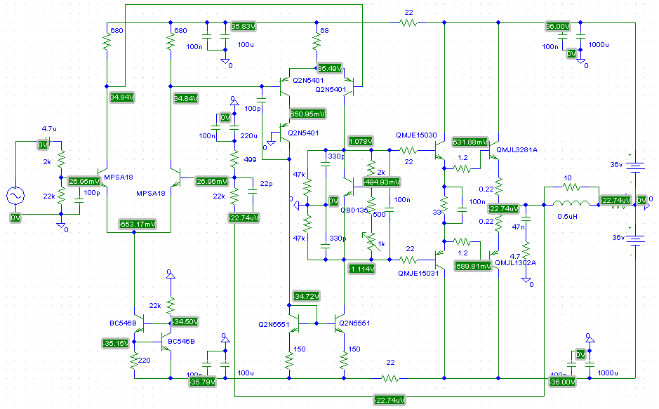
symasym4 voltage.gif (, 下载次数:300)

gif(2007/12/7 13:28:24 上传)

symasym4 voltage.gif

symasym4 current.gif (, 下载次数:224)

gif(2007/12/7 13:28:24 上传)

symasym4 current.gif

symasym_top.jpg (, 下载次数:667)

jpg(2007/12/7 13:28:24 上传)

symasym_top.jpg

close up copper side_thumb.jpg (, 下载次数:176)

jpg(2007/12/7 13:28:24 上传)

close up copper side_thumb.jpg

老夫老矣!!
TOP
45#

回复: 【我为论坛作贡献】晶体管后级功放经典电路图集



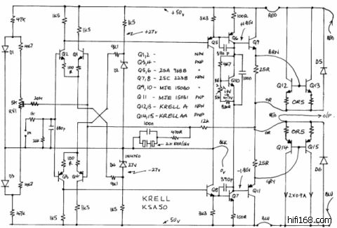
KRELL  KSA50  后级功放
KRELL KSA50.jpg (, 下载次数:300)

jpg(2007/12/7 13:31:56 上传)

KRELL KSA50.jpg

krell50.jpg (, 下载次数:189)

jpg(2007/12/7 13:31:56 上传)

krell50.jpg

krell KSA50内部图.jpg (, 下载次数:236)

jpg(2007/12/7 13:31:56 上传)

krell KSA50内部图.jpg

ksa50.gif (, 下载次数:357)

gif(2007/12/7 13:31:56 上传)

ksa50.gif

KRELL KSA50 01.jpg (, 下载次数:340)

jpg(2007/12/9 9:42:21 上传)

KRELL KSA50 01.jpg

KRELL KSA50 02.jpg (, 下载次数:263)

jpg(2007/12/9 9:42:21 上传)

KRELL KSA50 02.jpg

最后编辑卖油翁1 最后编辑于 2007-12-09 09:42:21
老夫老矣!!
TOP
46#

回复: 【我为论坛作贡献】晶体管后级功放经典电路图集

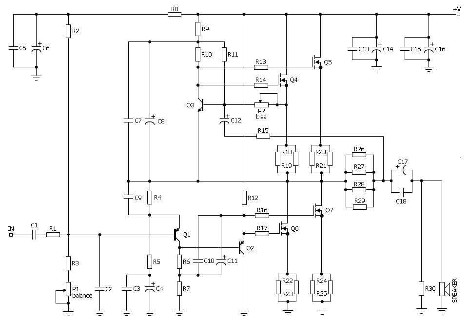
发烧王双差分全互补平衡对称20W甲类功放
双差分全互补平衡对称功放.jpg (, 下载次数:312)

jpg(2007/12/7 13:59:59 上传)

双差分全互补平衡对称功放.jpg

老夫老矣!!
TOP
47#

回复: 【我为论坛作贡献】晶体管后级功放经典电路图集

沈石改进型失真伺服功放
沈石改进型失真伺服功放.jpg (, 下载次数:257)

jpg(2007/12/7 14:01:38 上传)

沈石改进型失真伺服功放.jpg

老夫老矣!!
TOP
48#

回复: 【我为论坛作贡献】晶体管后级功放经典电路图集

一代铭器:金嗓子A60功放

一代铭器:金嗓子A60功放.jpg (, 下载次数:379)

jpg(2007/12/7 14:03:26 上传)

一代铭器:金嗓子A60功放.jpg

老夫老矣!!
TOP
49#

回复: 【我为论坛作贡献】晶体管后级功放经典电路图集

这个坛子没人关心技术啊,典型的成品派论坛
TOP
50#

回复: 【我为论坛作贡献】晶体管后级功放经典电路图集

原帖由 卖油翁1 于 2007-12-9 9:43:00 发表
这个坛子没人关心技术啊,典型的成品派论坛

关心阿,但做不来,调试不来。。。。
TOP
发新话题 回复该主题